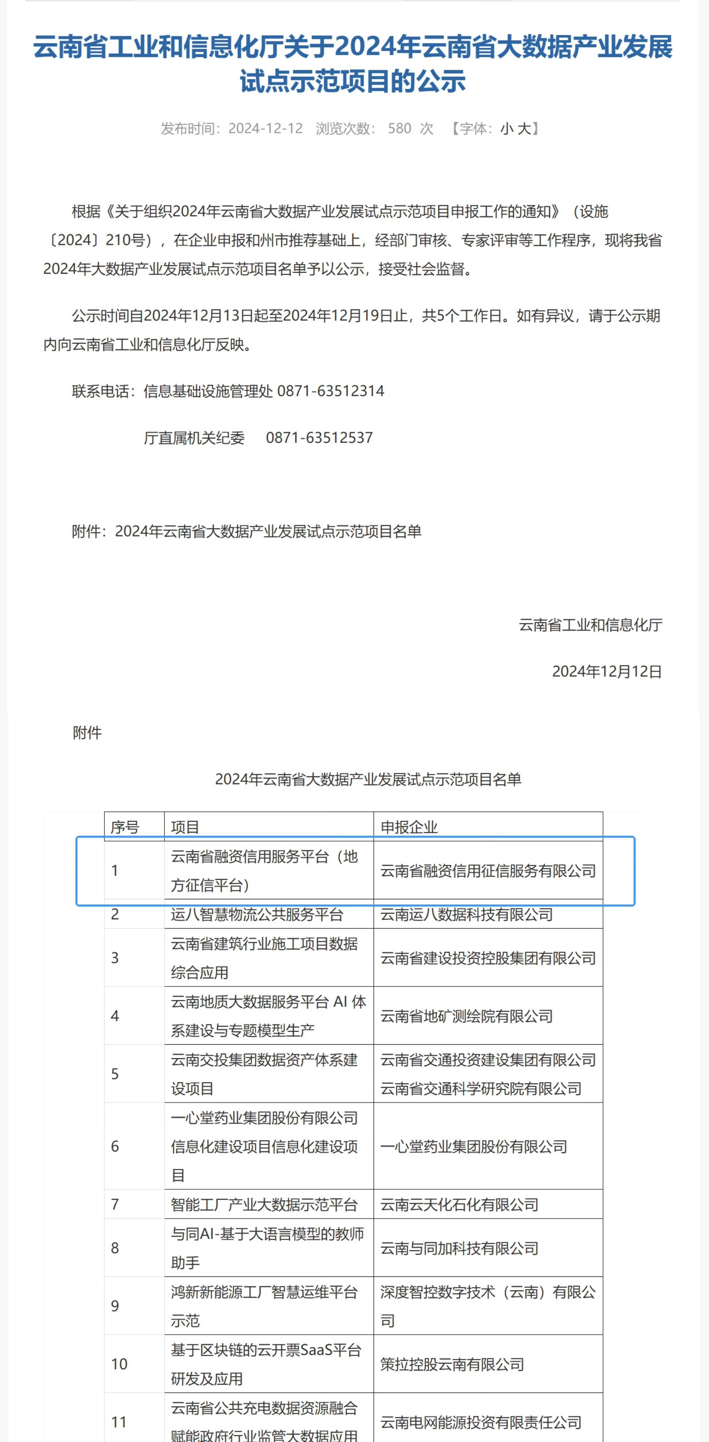
省融信服平台入选全省大数据产业发展试点示范项目、省级中小企业公共服务示范平台


近日,云南省工业和信息化厅组织开展2024年云南省大数据产业发展试点示范项目、省级中小企业公共服务示范平台评选工作,经认定,云南省融资信用服务平台(地方征信平台)(以下简称“融信服平台”)均成功入选。
云南省大数据产业发展试点示范项目是指结合我省大数据产业发展计划和实际,突出大数据在我省制造业、医疗、旅游、文化、农业、能源、交通、教育、政务等行业领域的融合应用及场景落地上具有鲜明特色和发展潜力的项目。
省级中小企业公共服务示范平台是指为中小企业,特别是“专精特新”中小企业提供信息、技术、创业、培训、融资等公共服务,管理规范、业绩突出、公信度高、服务面广,具有示范带动作用的服务平台。
以上两个项目的成功入选,标志着融信服平台在助力我省大数据产业发展、公共服务体系建设领域获得的认可和肯定,下一步,融信服公司将持续加强与金融机构的深度合作,持续挖掘数据价值,以数据赋能科技金融,不断提升融信服平台对全省中小企业的金融服务质效,优化我省营商环境,促进经济社会发展。